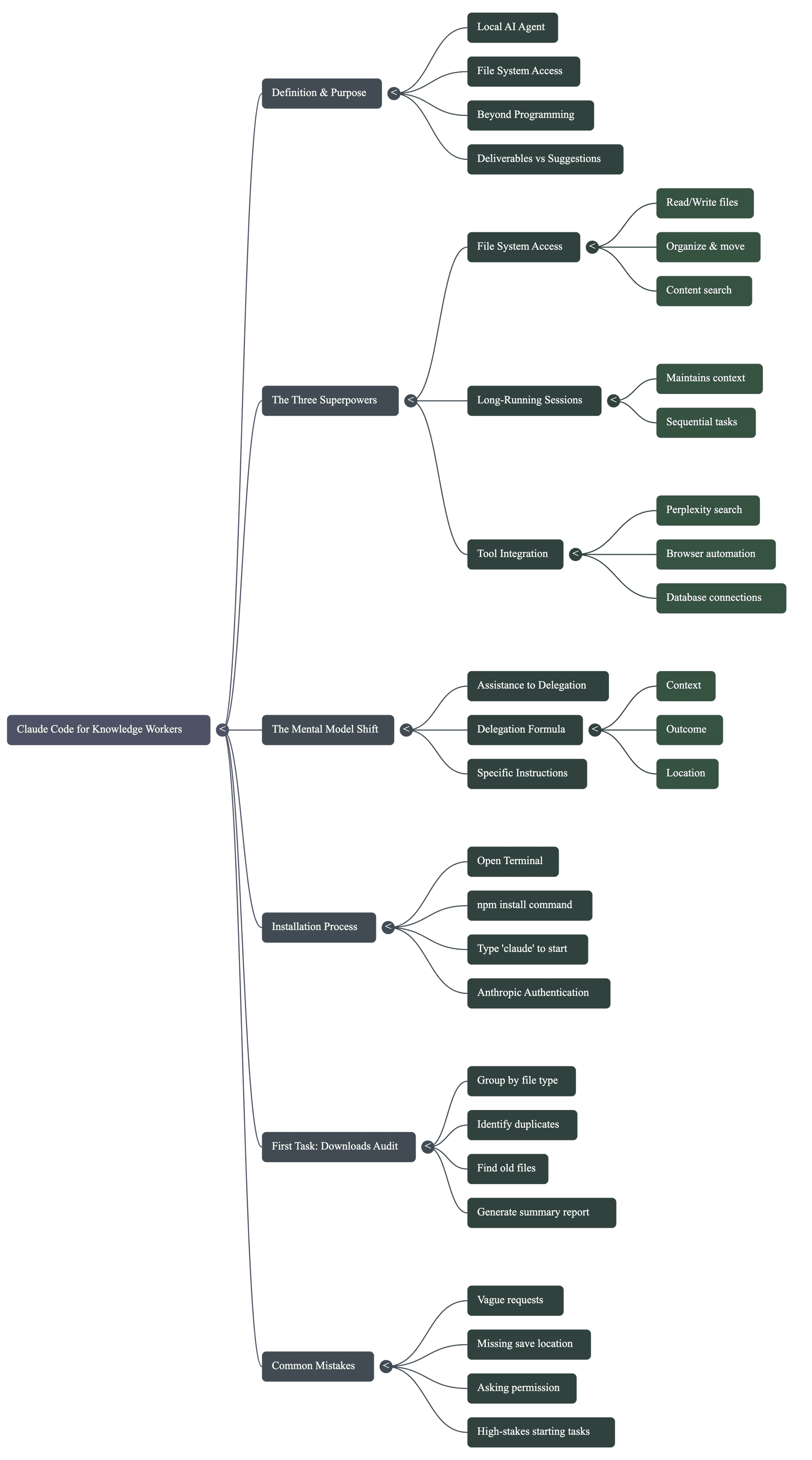
The Mental Model Shift
15 minutes to understand what Claude Code actually is — and complete your first real delegation.
Pro Tip: Use your browser's Split Tab feature to follow along side-by-side with Claude Code open.
NewWhat You'll Learn
Quick Start
Install Claude Code
curl -fsSL https://claude.ai/install.sh | bash
Start a session
claude
Navigate to a folder
cd ~/Downloads
Your first delegation
"Organize this folder by file type"
Complete Your First Delegation
Right now, open your terminal and try this exact sequence. Watch as Claude Code:
- •Scans your Downloads folder
- •Creates subfolders (PDFs, Images, Documents, etc.)
- •Moves files into the right places
- •Reports back what it did
This is delegation. You stated a goal. Claude Code delivered a result.
The Key Insight
The shift is from assistance to delegation.
Old Way
"Help me write interview questions"
New Way
"Generate 15 interview questions based on this guest's bio. Save to /Prep/[Name].md"
One gives you suggestions. The other gives you deliverables.
Ready for More?
Module 0 is just the beginning. The full course covers file organization, writing workflows, research automation, and building your personal operating system.
View Full Course